网站首页
关于我们
服务介绍
新闻资讯
政策法规
客户服务
诚聘英才
联系我们
服务项目
服务流程
项目公示
您的位置:
首页
> 服务介绍 >
项目公示
项目公示
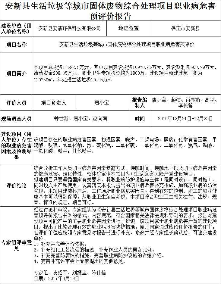
安新县生活垃圾等城市固体废物综合处理项目职业病危害预评价
添加时间:2017-12-12 16:42:45 浏览次数:25
关于我们
公司简介
公司资质
企业文化
组织机构
从业承诺书
实验室
服务介绍
服务项目
服务流程
项目公示
新闻资讯
公司新闻
行业动态
昆明笑宇健康档案管理有限公司
Copyright © 昆明笑宇健康档案管理有限公司 All Rights Reserved
返回顶部